|
在我国近年来的行政裁判文书里,不乏法院对被诉行政行为作出“存在瑕疵”“本院予以指正”并判决驳回诉讼请求的处理。这意味着被诉行为虽有瑕疵,但其合法性与有效性均不被否定。作为法院在裁判理由中表达的一种处理方式,指正既无法规范层面的内涵界定及适用指引,亦缺乏学理层面的应有关注度与系统性研究。但是,通过梳理最高人民法院的行政裁判文书会发现,指正被频繁用于评价行政行为与法院裁判行为,且在评价行政行为时,指正既可针对行政行为的程序瑕疵,又可针对其实体瑕疵。上述规范与实践之间的断裂现状加剧了误判、同案不同判的风险。本文无意对裁判文书中的“指正”现象作全方位描述,只拟就法院指正行政行为瑕疵的相关问题略陈管见,旨在消除以下困惑:指正的学理定位为何,其与补正、更正的适用边界何在;指正在司法实践中被适用于哪些情形,这些情形是否都应被纳入指正的适用范围;指正应满足哪些适用条件。
一、指正的理论界定
当前,游离于法规范之外的指正备受我国法院青睐。相比于补正、更正这两种在学理及规范层面已初具共识的机制,指正的学理定位与适用边界依然成谜。
(一)学理定位:契合于纠纷解决目的的理由说明方式
裁判理由中的“指正”往往伴随判决主文中的“驳回诉讼请求”出现。我国《行政诉讼法》第69条对驳回诉讼请求判决作出规定,但现行法及司法解释未对指正予以规范。从司法实践来看,指正并非驳回诉讼请求判决的构成内容或附属判决,而是依附于驳回诉讼请求判决的理由说明方式。若被诉行政行为违法,则法院不能仅予以指正而不作出撤销、确认违法或无效的处理。此外,指正并无惩罚色彩,其对被告的指摘更多还是出于教育目的。与我国《行政处罚法》中体现教育功能的“责令改正”不同,指正未课予行政主体当下的作为义务,而是期望后者在将来能主动避免类似瑕疵的出现。可见,指正对个案中原告的救济意义有限,故难谓其为“补救机制”。事实上,在一审、二审环节被法院指正并驳回诉讼请求或驳回上诉的当事人,也不会因被诉行为的瑕疵受指正而放弃继续上诉或申请再审。
指正对被告的指摘更多还是出于教育目的,但该目的是否契合我国行政诉讼法的立法目的,尚待分析。2014年修改后的《行政诉讼法》在“维护和监督行政机关依法行使职权”“保护公民、法人和其他组织的合法权益”的基础上新增“解决行政争议”之立法目的,同时删除原立法目的条款中“维护职权”之表述,由此形成权利救济、监督行政与纠纷解决三位一体的目的体系。就权利救济之目的而言,指正多少有点“望梅止渴”的意味。在受法院指正后,被告未必会对被诉行为的瑕疵进行纠偏。至于其能否在后续避免类似瑕疵的出现,亦非个案中的权利救济范畴。同时,与指正一并出现的驳回诉讼请求判决宣示了原告败诉:一来该判决包含确认被诉行为合法之内容,故可指正的瑕疵并不违法;二来原告未能实现对被诉行为予以否定评价之目的,也无法借此寻求国家赔偿。就监督行政之目的而言,指正未对被告施以财产、行为或精神上的负担。即便被诉行为存在瑕疵,也将由于该行为仅受指正而在事实上被视为合法,其瑕疵则被忽略不计。如此一来,便很难对行政权形成有效威慑与司法钳制,故监督行政的实效性无从谈起。就纠纷解决之目的而言,指正的意义不在当下而在未来。何为纠纷的“解决”?从过程上看,鉴于“公共权力能够进行强制且一般对审判的公正性有某种信任感,法官的决定通常就意味着纠纷的解决”。但从结果上看,法官的决定未必使当事人服膺,故纠纷的“解决”应体现为四个层次主观效果的综合体:化解和消除冲突;实现合法权益和保证法定义务的履行;法律或统治秩序的尊严与权威得以回复;冲突主体放弃和改变藐视以至对抗社会统治秩序和法律制度的心理与态度,增强与社会的共容性,避免或减少冲突(至少是同类冲突)的重复出现。其中,前三个层次的效果均体现在个案中。鉴于指正无法减轻原告的抵触情绪,又难以为其后续寻求国家赔偿提供背书,更无法给予被诉行为违法或失效的负面评价,故未能发挥前三个层次的效果。至于第四个层次的纠纷解决效果,则超越个案。“避免或减少冲突(至少是同类冲突)的重复出现”与指正所期望的“行政主体在将来主动避免类似瑕疵的出现”有共通之处。在此意义上,指正无疑是一种契合于纠纷解决目的的理由说明方式。
(二)适用边界:指正与补正、更正之辨
与确认无效、撤销、确认违法相比,补正、更正、指正彰显了一种更宽松的面向行政行为瑕疵的纠偏立场。从适用结果来看,经由补正、更正、指正的行政行为之共性在于不会面临违法或失效的评价。但从适用情形来看,三者仍有区别。
首先,补正适用于行政行为的特定种类的程序瑕疵,具有治愈行政行为违法性的效果。一经补正,原违法状态将被视为从未发生。关于治愈效果的产生时点,“溯及既往说”认为,治愈效果应溯及至行政行为作出时产生,否则,在行为作出后至补正前,基于该行为而建立的法律关系将无法被合理解决。“补正时说”则针锋相对地指出,治愈效果应从补正时产生,即针对行政行为作出后至补正前的违法状态仍可提起确认违法之诉并主张国家赔偿责任。相比之下,“溯及既往说”更契合补正的本意,并可兼顾信赖利益保护与法秩序的安定。关于补正时限,有立法例允许在行政程序与行政诉讼中补正,也有立法例仅允许在行政程序中补正。前者如1996年、2002年修改后的《德国行政程序法》第45条,后者如1996年修改前的《德国行政程序法》第45条、我国台湾地区“行政程序法”第114条。
其次,更正适用于显然错误的行政行为,旨在确保法的明确性,并兼有程序经济上的考量。学理上认为,显然错误是指行政机关所欲表达的内容与行政行为实际表达的内容“存有立即可辨识之矛盾”。针对显然错误,相对人不能据以形成信赖利益,故不适用信赖保护原则,而行政机关可随时更正显然错误。就表现形式来看,显然错误是行政机关的表意行为背离其真实意思,即表意行为出错,而非意思出错。若行政机关是在意思形成的过程中出错,诸如在事实认定与评价、法律适用方面出现的错误,则非显然错误之范畴。就错误程度来看,显然错误必须非常明显,即可从行政行为的外观或所记载事项的前后脉络中毫无困难地知悉行政机关的真实意思。就主、客观方面来看,显然错误不含故意作出错误表示、消极不作表示的情形。若故意为之,则属意思出错;若不作表示,则根本没有表意行为,更谈不上表意行为出错。就结果来看,显然错误不影响相对人对行政行为内容的理解以及该行为所形成的权利义务关系。若内容记载的错误程度导致原来拟形成的权利义务关系难以确认,则属可撤销的情形。与此相应,更正后的内容必须与行政行为外观上可推知的真实意思一致,否则,该行为应属可撤销而非可更正的情形。
最后,补正、更正在我国法规范中均有体现,而指正仍属“法外”的处理方式。在比较法上,虽无直接体现法院指正行政行为瑕疵的经验,但存在与指正契合的两项制度:一是对行政行为程序瑕疵的忽略不计,二是对行政行为教示瑕疵的救济期限延长。关于“忽略不计”的立法例,《德国行政程序法》第46条尤为典型。其规定,行政行为违反程序但尚未构成无效情形的,若程序的违反显然不影响该行为的实质内容,则不能仅以违反程序为由而请求撤销该行为。鉴于《德国行政程序法》第46条与第45条(关于补正程序瑕疵之规定)属并列关系,故第46条隐含了否定撤销请求权的同时也排除补正之意——相当于对瑕疵忽略不计,在客观上造就了行政行为合法的结论。所谓教示瑕疵,包括未告知或错误地告知救济途径、救济期限等。关于“救济期限延长”的立法例,《德国行政法院法》第58、74条皆属典型。依其规定,撤销诉讼的起诉期限为1个月,但未教示或错误教示法律救济途径的,起诉期限将延长至1年。换言之,教示瑕疵不影响行政行为的效力与合法性,仅引起救济期限延长之后果。反观我国的指正实践,不乏与“忽略不计”“救济期限延长”相似的做法。详言之,法院虽在裁判理由中对瑕疵予以指正,但在判决主文中却对上述瑕疵忽略不计,仅驳回诉讼请求,从而造就了被诉行为合法的结论。另外,根据《最高人民法院关于适用〈行政诉讼法〉的解释》(以下简称《行政诉讼法解释》)第64条,未告知起诉期限的行政行为,其起诉期限从相对人知或应知起诉期限之日起计算,但不得超过知或应知行政行为内容之日起1年。此时,法院虽未在裁判文书中使用“指正”一词,但既然适用第64条,就必须指出被诉行为“未告知起诉期限”,而这本质上就是指正。
综上,与具备治愈效果的补正不同,指正并无“治愈”之意。毕竟,被指正的行政行为本就不违法,而非“违法被治愈为合法”。补正不构成独立的行政行为,仅属原行政行为之补充,应视为原行为的一部分。而指正只是法院的说理行为,并非被诉行政行为的一部分。与更正不同,实践中,指正所涉足的行政行为瑕疵包含了程序瑕疵。而更正面向显然错误的情形,具体表现为更改误写的术语、误算的结果等,但无法更改已经过的程序。另外,指正发生在行政诉讼中,自然要受起诉期限、审理期限的限制,而更正可随时进行。
二、指正的实践检视
若考察自2014年修改后的《行政诉讼法》实施以来,最高院对行政行为瑕疵予以指正的系列行政裁定书,则会发现大量针对行政行为程序瑕疵予以指正的实践。此外,也有部分行政裁定书显示,指正被适用于实体瑕疵,甚至触及一些依法不该适用驳回诉讼请求判决的情形以及诉讼请求外的瑕疵、行政行为的显然错误。
(一)对行政行为程序瑕疵的指正
行政程序是由行政行为的步骤、顺序、期限、方式等要素构成的行政行为过程之总和。行政程序瑕疵表现为上述要素的瑕疵:步骤瑕疵即违法增加或遗漏作出行政行为的环节;顺序瑕疵即颠倒行政行为各环节之间的顺序;期限瑕疵表现为超出期限或确保程序利益的期限未满便实施行为;方式瑕疵即所作行政行为违反法定的方法或形式。在司法实践中,最高人民法院对行政行为程序瑕疵予以指正的具体情形,包括但不限于表1所示。
表 1



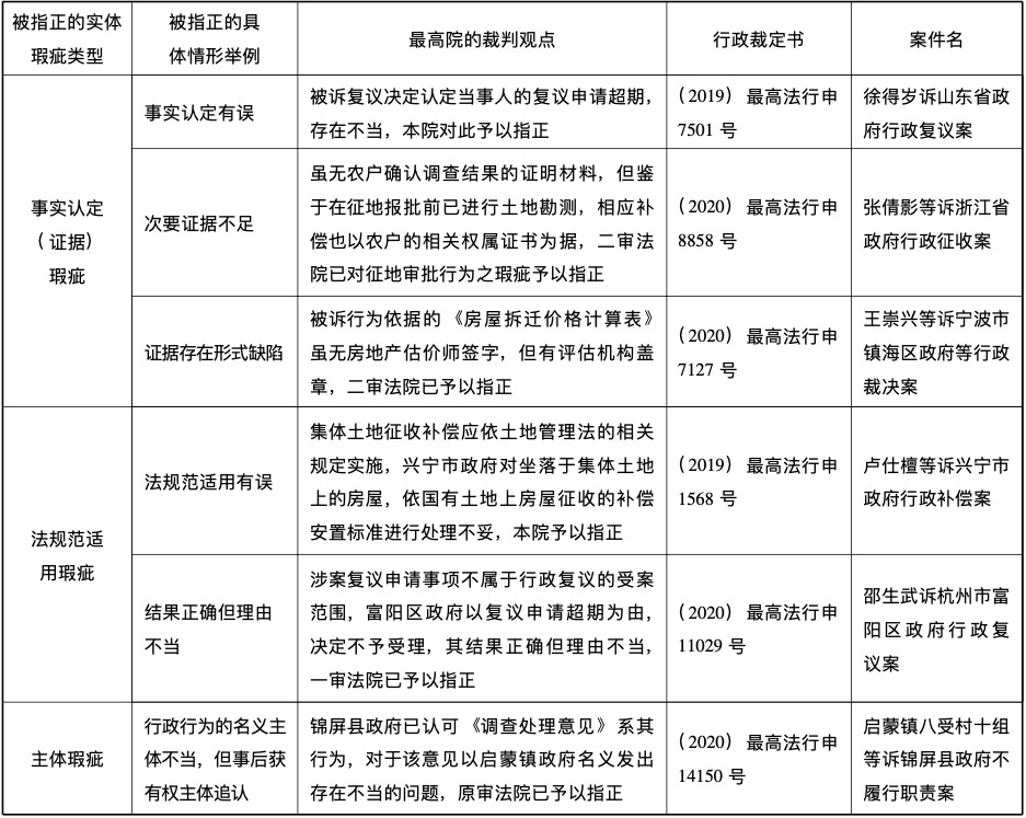
(二)对行政行为实体瑕疵的指正
行政行为的实体瑕疵主要是指事实认定(证据)瑕疵、法规范适用瑕疵、主体瑕疵、结果瑕疵。在司法实践中,最高人民法院对行政行为实体瑕疵予以指正的具体情形,包括但不限于表2所示。
表 2


(三)对依法不应适用驳回诉讼请求判决情形的指正
在司法实践中,最高人民法院还对行政行为“违反法定程序”或“程序轻微违法”、行政主体“无正当理由逾期不予答复”(即行政不作为)等依法不应适用驳回诉讼请求判决的情形予以指正。首先,对“违反法定程序”的行政行为仅指正并驳回诉讼请求,未依《行政诉讼法》第70条第3项判决撤销。例如,在肖明弟等诉乐亭县政府行政复议案中,法院认为,乐亭县政府未在法定期限内审查复议申请并告知结果,“属于违反法定程序”,但未影响当事人的实体合法权益,二审法院已予以指正。其次,对“程序轻微违法,但对原告权利不产生实际影响”的行政行为仅指正并驳回诉讼请求,未依《行政诉讼法》第74条第1款第2项判决确认违法。例如,在卓世传等诉儋州市政府行政登记案中,法院认为,儋州市政府在地籍调查时未通知当事人指界,未在指定媒体或政府网站刊登审核结果,本院予以指正。但指界行为和公告行为不当并未对当事人的合法权益产生实际影响,涉案《土地证》的“颁证程序轻微违法”。最后,对行政主体“无正当理由逾期不予答复”之行为仅指正并驳回诉讼请求,未依《行政诉讼法》第72条、《行诉法解释》第91条判决履行法定职责。例如,在嵩山旅游公司诉临朐县政府行政复议案中,法院认为,临朐县政府在收到当事人关于复议申请的补正材料后,未作任何答复,本院予以指正。
(四)对诉讼请求外的瑕疵、行政行为显然错误的指正
在司法实践中,最高人民法院还对诉讼请求外的瑕疵、笔误予以指正。首先,即便是诉讼请求外的瑕疵,也被予以指正。例如,在孙薇诉宁安市政府等不履行职责案中,诉讼请求是判令宁安市政府等履行职责。而在起诉前,孙薇曾就上述问题申请信访。法院认为,涉案信访复核意见指引当事人对已丧失诉权的事项提起行政诉讼,本院予以指正。其次,作为行政行为显然错误的典型例子,笔误仅被予以指正,而不被更正。例如,在曹建伟等诉杭州市萧山区政府行政批准案中,法院认为,被诉公告“将征地补偿标准表述为‘区政府《关于调整征地补偿标准的通知》(萧政发〔2010〕45号)文件’系笔误……本院予以指正”。
(五)对指正的司法生态之反思
最高人民法院的上述行政裁定书极具代表性地勾勒出指正的司法生态:(1)除了针对行政行为的程序瑕疵外,指正也被用于评价行政行为的实体瑕疵,甚至还被适用于行政行为“违反法定程序”或“程序轻微违法”、行政主体“无正当理由逾期不予答复”等依法不应适用驳回诉讼请求判决的情形;(2)除了处理诉讼请求内的瑕疵外,指正还被适用于诉讼请求外的瑕疵以及笔误等行政行为显然错误的情形。然而,以下问题值得深思:(1)行政行为存在程序瑕疵的,应否仅予以指正并驳回诉讼请求;(2)若对行政行为程序瑕疵仅予以指正具备正当性,那么,被指正的程序瑕疵究竟属程序违法抑或程序不当之范畴,以及当法院将“违反法定程序”“程序轻微违法”也作为“程序瑕疵”予以指正时,该如何理解此时的“程序瑕疵”概念?(3)行政行为存在实体瑕疵的,应否仅予以指正并驳回诉讼请求?(4)对行政主体“无正当理由逾期不予答复”、诉讼请求外的瑕疵、行政行为显然错误等情形仅予以指正并驳回诉讼请求,是否合理?
1.对行政行为程序瑕疵仅予以指正具备正当性
在1989年旧《行政诉讼法》实施期间,尽管该法对“违反法定程序”的行政行为仅设撤销判决一种判决形式,但实践中,不乏法院对前述行为适用维持判决或驳回诉讼请求判决。前者如宜昌市妇幼保健院不服宜昌市工商局行政处罚案,法院认为,被诉处罚决定未载明原告存在违法行为的相关证据名称,属轻微瑕疵,该瑕疵未达到侵害原告合法权益的程度,不能认定被诉行为程序违法,遂认可原审法院的维持判决。后者如天元伟业公司武汉分公司不服武汉市东西湖区劳动和社会保障局行政确认案,法院认为,被告超期作出工伤认定结论不属于违反法定程序,遂判决驳回诉讼请求。最高人民法院行政审判庭在评析该案时指出:“对于没有适当的理由而延期作出工伤认定结论……一般也只认定为存在程序瑕疵……以驳回原告诉讼请求为妥。”上述案例虽未出现指正的身影,但“不判决撤销”的做法已为指正留下空间。彼时来自实务部门的观点就认为,行政行为无其他违法情形,仅在文书送达上略微超期的,尽管违反法定程序,但法院可不判决撤销,仅指出超期问题。学界亦有类似观点指出,行政行为违反法定程序的,仍须满足侵犯相对人权益或影响行政行为结论等条件才能被撤销,若行政行为程序违法但实体合法,则不应被撤销,只应在判决中被指明。
2014年修改后的《行政诉讼法》在“违反法定程序”外增加“行政行为程序轻微违法,但对原告权利不产生实际影响”的新类型,并对后者适用确认违法判决。但实践中,除“违反法定程序”与“程序轻微违法”外,还出现了一种不被撤销或确认违法、仅由法院予以指正并驳回诉讼请求的程序瑕疵类型。例如,在肖长征等诉合肥市瑶海区政府行政征收案中,法院认为,瑶海区政府就征收补偿方案征求公众意见的期限不满足法定要求,“存在程序瑕疵,但不宜以此为由撤销案涉房屋征收决定或者确认违法,二审法院对该问题也已经予以指正”。又如,在海口农村商业银行诉海口市政府等收回土地使用权案中,法院认为,海南省政府虽延期作出复议决定,但其“处理结果并无不当,故其延期情形属于程序瑕疵,本院予以指正”,原审判决驳回诉讼请求,符合法律规定。
综上,在新、旧两部《行政诉讼法》实施期间,我国法院均在法规范之外宽容对待行政行为的部分程序瑕疵。究其缘由,这可能与承办法官认识到“程序问题有着复杂多面的差异”息息相关。诸如程序的种类及价值、违反程序的程度、违反后对行政行为结论或相对人合法权益的影响等,都会左右撤销判决之适用。为验证上述原因,有学者对我国13个省级行政区划中的61家不同级别之法院开展问卷调查。当问到“对违反法定程序的行政行为如何处理”时,共收到受访法官的有效回答1059份。其中,选择“轻微违反法定程序,不撤销;严重违反,撤销”这一选项的法官占69.6%,而选择“只要违反法定程序就撤销”与“仅违反法定程序,不会撤销”这两个选项的法官各占29.1%与1.3%。该组数据在一定程度上表明,受访法官对违反法定程序的行政行为确实有着较高的宽容度。归根结底,对于违反程序的程度轻微或在违反后不影响行政行为结论、相对人合法权益的情形,法院判决撤销被诉行为的,被告很可能在纠正程序后重新作出与原行为基本相同的行政行为,进而引发二次诉讼。相比而言,法院予以指正并驳回诉讼请求之举,无疑契合了行政效率、诉讼经济的价值理念。总之,基于对行政效率、诉讼经济的考虑,法官对违反程序的行政行为往往表现出较高的宽容度。这集中体现为在处理行政行为的某些程序问题时,法官对“重视程序法治”与“不过分牺牲行政效率”的兼顾。以上为行政行为程序瑕疵的指正提供了正当性基础。
2.可指正的程序瑕疵应被限于轻微的程序不当
尽管对行政行为程序瑕疵仅予以指正具备正当性,但这并不是说行政行为的所有程序瑕疵均可适用指正。厘清可指正的程序瑕疵之性质,有助于明确其范围。可指正的程序瑕疵究竟构成程序违法抑或程序不当?最高院的观点不一。在王景波等诉敦化市政府等行政确权案中,法院认为被指正的是“程序违法之处”。而在陈玉官诉连江县政府行政协议案、周小妹诉上海市静安区政府行政补偿案中,法院认为被指正的是“程序不当”问题。另外,在蒋峰等诉武汉市洪山区政府行政征收案中,法院认为被指正的“程序瑕疵不影响被诉行为的合法性”。言下之意,所针对的也是程序不当问题。
前已述及,指正是依附于驳回诉讼请求判决的理由说明方式,而该判决包含确认被诉行政行为合法的内容,故可指正的程序瑕疵并不违法,仅停留在“不当”的层面。随着2014年修改后的《行政诉讼法》第70条将“明显不当”纳入撤销判决的适用情形,我国行政诉讼的审查标准已由机械的形式合法性向灵活的实质合法性转变。但在该法中,被“实质合法性审查”所包含的“合理性审查”内容,仍限于“明显的”不当,尚未触及一般不当、轻微不当的领域。基于此,可指正的程序瑕疵不构成明显不当,否则,相关行政行为应被法院判决撤销,而不能仅被指正并驳回诉讼请求。
至于可指正的程序瑕疵是否构成一般不当,须具体分析。根据2017年原《行政复议法》第3条第1款第3项,审查申请行政复议的行政行为是否适当,乃属复议机关的职责。此处作为审查标准的“适当”不限于明显不当,而是包含一般不当。又根据该法第28条,复议机关作出维持决定的条件之一是行政行为“内容适当”,而作出撤销、变更或确认违法决定的适用情形之一是行政行为“明显不当”。由此可知,复议机关虽有权审查一般不当的行政行为,但因“一般不当”并非“内容适当”或“明显不当”,故将陷入既不能维持上述行政行为又无权将其撤销、变更或确认违法的尴尬境地。根据2023年修订通过的《行政复议法》第63条第1款第1项,行政行为“事实清楚,证据确凿,适用依据正确,程序合法,但是内容不适当”的,复议机关将作出变更决定。此处的“不适当”除包含明显不当外,也覆盖一般不当之情形。据此,结合实践中被最高院认可的由复议机关对原行政行为程序瑕疵予以指正之做法,将推知可指正的程序瑕疵不构成一般不当。理由是,一般不当的行政行为应由复议机关作出变更决定,而不能仅被予以指正。分析至此,将可指正的程序瑕疵定性为“轻微的程序不当”是较为妥适的方案。这也意味着可指正的程序瑕疵只是一种“狭义程序瑕疵”。
相比而言,当法院将“违反法定程序”“程序轻微违法”也作为“程序瑕疵”予以指正时,可推知其使用了广义的“程序瑕疵”概念。这一广义概念可涵盖程序违法与程序不当的情形。虽然在广义上使用“程序瑕疵”概念并无不可,但可指正的程序瑕疵仍应被限于一种狭义上的理解——轻微的程序不当。理由是,若采广义理解,对“违反法定程序”“程序轻微违法”作为“程序瑕疵”予以指正并适用驳回诉讼请求判决,将会明显违反《行政诉讼法》第70条第3项、第74条第1款第2项有关撤销判决与确认违法判决的规定。
3.对行政行为实体瑕疵不应仅予以指正
关于事实认定(证据)、法规范适用、主体、结果瑕疵等实体瑕疵,我国行政诉讼法及相关司法解释并未基于“瑕疵”的程度轻微而作出不予撤销、仅确认违法的安排。这有别于“违反法定程序”与“程序轻微违法”所形成的判决形式上的二元格局。既然仅确认违法的实体瑕疵都不被现行法所肯定,那么,仅予以指正的实体瑕疵也就更无存在的理由了。
首先,在事实认定(证据)瑕疵、法规范适用瑕疵方面,《行政诉讼法》第70条对“主要证据不足”的行政行为适用撤销判决,但未明确次要证据不足的情形该如何处理。该法第70、75条对“适用法律、法规错误”的行政行为与“没有依据”的行政行为,分别适用撤销判决、确认无效判决,但未区分法规范适用错误的严重程度。根据比较法上的经验,事实认定(证据)与法规范适用方面的瑕疵存在“理由之替换”的适用余地。所谓理由之替换,是指行政主体替换其所作行政行为的事实(证据)或法规范依据,当同时满足“用作替换的证据在上述行为作出时已被收集”“不因替换证据而架空法定的陈述意见程序或听证程序”“不因替换证据或法规范依据而改变上述行为的同一性”这三个条件时,将产生治愈行政行为违法性的效果。理由之替换与补正虽分别面向实体瑕疵与程序瑕疵,但二者的效果都是将违法行政行为治愈为合法,故有别于指正。而指正所针对的行政行为本就不违法。综上,对事实认定(证据)瑕疵、法规范适用瑕疵予以指正的做法,因缺乏实定法依据与可资借鉴的域外经验,故不宜提倡。
其次,在主体瑕疵方面,《行政诉讼法》第70、75条对“超越职权”的行政行为与“实施主体不具有行政主体资格”的行政行为,分别适用撤销判决、确认无效判决,但未就“轻微超越职权该如何处理”作出规定。这多半是考虑到“超越职权”直接否定权力来源的正当性,单纯指出谁是合法的行为主体,恐怕难以发挥行政诉讼监督行政权依法行使的功能。至于合法主体对被诉行为予以追认的情形,也因追认后的行政行为落款有变而成为一个新行为,进而可能引发新的行政诉讼,故同样不能以指正的方式来应对。
最后,在结果瑕疵方面,《行政诉讼法》第70、77条对“明显不当”的行政行为与“涉及对款额的确定、认定确有错误”的除行政处罚外的其他行政行为,分别适用撤销判决、变更判决,但未考虑“不当”“错误”的程度问题。“明显不当”“确有错误”均针对行政行为的结果,而无论结果的“不当”与“错误”如何轻微,当纠正上述结果时,原行政行为的同一性必然被改变。相应地,作为行政行为实体瑕疵治愈机制的理由之替换便无适用余地。举轻以明重,在评价被诉行政行为时,比理由之替换还要宽容的指正自然更无适用的余地。
4.指正可超越诉讼请求但不应针对行政不作为、行政行为的显然错误
诉讼请求以外的瑕疵能否被指正?我国司法实践给出了肯定回答。首先,被诉行为外的其他行为之瑕疵能被指正。例如,在薛小红等诉德惠市政府行政复议案中,诉讼请求是确认复议机关不予答复违法,而法院指正的是强拆涉案房屋之行为方式。其次,被诉行为的非被诉瑕疵能被指正。例如,在盛孝尧等诉浙江省政府行政批准案、陈尔诉宁波市镇海区政府行政征收案中,前案的诉讼请求是撤销批准征地行为及复议决定,理由是批准征地行为违反规划、未依法调查土地现状以及复议维持决定错误,而法院指正的是当事人未曾提出的复议决定之逾期问题;后案的诉讼请求是撤销征收决定,理由是补偿费在征收决定作出前未足额到位,而法院指正的是报请批准征收之材料中存在的表述瑕疵。考虑到对诉讼请求外的瑕疵予以指正,可彰显行政诉讼监督行政机关依法行使职权之立法目的,且指正并非裁判,无须面对“诉外裁判”的质疑。因此,宜肯定对诉讼请求外的瑕疵予以指正的实践做法。
对行政主体“无正当理由逾期不予答复”、行政行为显然错误仅予以指正的做法不合理。行政主体“无正当理由逾期不予答复”即行政不作为,对此,法院应判决被告履行答复职责。即便在履行该职责已无意义时,也应判决确认不履行职责违法。仅予以指正,无助于有效规制行政不作为。对行政行为的显然错误应进行更正。更正须仰赖行政机关的积极措施方可落实,而指正仅表现为消极的忽略不计。若指出显然错误却未要求更正,则有放任错误之嫌。
三、指正的适用条件
据上文分析可知,实践中,对行政行为瑕疵的指正存在泛化适用现象。从应然层面来看,可指正的行政行为瑕疵之范围应如下:仅限于对行政行为程序瑕疵的指正,且可指正的程序瑕疵范围应被限于轻微的程序不当;指正虽可超越诉讼请求,但不应适用于行政行为的实体瑕疵、显然错误与行政不作为。在司法实践中,可指正的程序瑕疵最容易与《行政诉讼法》第74条第1款第2项中应确认违法的“程序轻微违法”相混淆,同案不同判的现象时有发生。厘清二者的界限,也就明晰了指正的适用条件。从法律后果来看,指正比确认违法更轻微,故在观念上可指正的程序瑕疵应比“程序轻微违法”更轻微,如此才能保证逻辑的自洽。但是,仅强调比“程序轻微违法”更轻微这一点,尚不足以准确适用指正。关于指正的适用条件,有学者尝试给出大致的标准:“如果基本程序的辅助性程序或者组成要素所存在的瑕疵没有对基本程序造成实质性损害,基本程序的立法目的已经实现了,则该辅助性程序或者组成要素所存在的瑕疵就不构成违法。是否构成实质性损害,要在个案中根据案情、审时度势地进行权衡。”简言之,指正适用于未对基本程序造成实质性损害的辅助性程序之瑕疵。应当说,该标准在一定程度上可为法院提供裁判指引。但“基本程序”“实质性损害”“辅助性程序”等概念依旧抽象,故亟待提炼更具有可操作性的适用条件。本文认为,该条件应包含实质与程序两个方面。
(一)实质条件:比“程序轻微违法”更轻微
可指正的程序瑕疵应达到比“程序轻微违法”更轻微的程度。根据《行政诉讼法》第74条第1款第2项,行政行为程序轻微违法但对原告权利不产生实际影响的,法院将作出确认违法判决。在《行诉法解释》出台前,有观点认为行政行为“虽属程序轻微违法但对原告权利产生实际影响的,适用撤销判决”,但作为撤销判决适用情形的“违反法定程序”包括“程序轻微违法”,两者不是并列关系,可称之为“包含说”。诚然,“程序轻微违法”的行政行为还须满足“对原告权利不产生实际影响”,方可被确认违法而不撤销。这完全契合确认违法判决作为撤销判决之“补充判决”的法构造:本应适用撤销判决情形+法律特别规定=确认违法判决。但问题出在“包含说”的逻辑是将“违反法定程序”解释为行政行为所有的程序违法情形,不仅“程序轻微违法”被纳入其中,就连重大且明显的程序违法亦不例外。对于后者,《行政诉讼法》第75条为何规定适用确认无效判决而非撤销判决?“包含说”无法给出合理解释。有鉴于此,笔者更愿意采纳“并列说”的观点,将法条中的“程序轻微违法”“违反法定程序”、重大且明显的程序违法看作程序问题由轻及重的类型排列。相应地,“违反法定程序”乃介于轻微违法与重大且明显违法之间的一般违法情形。
《行诉法解释》第96条将“程序轻微违法”解释为有“处理期限、通知、送达等程序轻微违法情形”之一且对原告依法享有的听证、陈述、申辩等重要程序性权利不产生实质损害的情形。鉴于“处理期限、通知、送达等程序轻微违法情形”只是对“程序轻微违法”的不完全列举,无关判断标准,而“重要程序性权利”之“重要”二字仅系强调,并无限定之意,更无“不重要的程序性权利”一说,故“程序轻微违法”实则以不损害原告的程序性权利为前提。又因《行政诉讼法》第74条第1款第2项对“程序轻微违法”与“对原告权利不产生实际影响”采取并列表述的逻辑,故后者中的“原告权利”应被限缩解释为原告的实体权利。理由是,若将“原告权利”理解为其程序性权利,则“对原告权利不产生实际影响”与“程序轻微违法”将变成一个要件,没必要分别强调。至于实体权利是否受损害或实际影响,并非识别“程序轻微违法”的关键,但其常被法院用以识别可指正的程序瑕疵。例如,在蒋峰等诉武汉市洪山区政府行政征收案、田弟应诉丽水市政府等不履行职责案中,“未损害实体权益”“未对实体权利产生实际影响”就被作为可指正的程序瑕疵之认定标准。另外,有观点质疑《行政诉讼法》第74条第1款第2项关于“程序轻微违法”与“对原告权利不产生实际影响”的并列表述逻辑,认为二者应是解释关系:后者是前者的认定标准。应当说,这种观点绕开既有法规范谈应然方案,颇具启发性,但亦可能导致“程序轻微违法”与可指正的程序瑕疵无法被区分开来。毕竟,关于可指正的程序瑕疵之认定标准,法院作了类似于上述“解释关系”中认定标准的归纳。例如,在彭伦远诉贵阳市观山湖区政府行政强制案中,“未对权利造成实质影响”就被作为可指正的程序瑕疵之认定标准。
综上,结合《行政诉讼法解释》与最高人民法院审理的案例可知,“程序轻微违法”不损害原告的程序性权利,而可指正的程序瑕疵未损害原告的实体权益或实体权利,对二者的判断并不处在同一维度。但是,既然可指正的程序瑕疵比“程序轻微违法”更轻微,那么,就应理解为前者同样不损害程序性权利。只不过,在关于程序问题轻重的“光谱”上,程序问题“更轻微”的刻度究竟划在哪里?这恐怕是立法者无法完成的任务,只能仰赖司法实践经验的总结。正因为如此,当判断得出被诉行政行为存在的程序问题并不损害原告的程序性权利时,不必深究程序违法是“轻微”抑或“更轻微”,而应转入对指正之程序条件的判断。
(二)程序条件:行政主体自行实施有意义的补正
所谓“自行”实施补正,是指行政主体自发地、积极地采取补正措施去消除违法后果,而非受复议决定或行政判决所驱使才进行补正。例如,在熊宗强诉宜昌市伍家岗区政府等信息公开案中,伍家岗区政府未尽说明理由义务,但其在一审期间提交了相应材料,法院认为,这应被视为对说理瑕疵的治愈,一审法院指出该瑕疵并判决驳回诉讼请求,并无不当。在该案中,区政府于一审期间提交相应材料,便属“自行”实施补正。所谓“有意义”的补正,是指对当事人而言,补正能重新建构行政程序进行中的应有状态。例如,在吴红玉诉南京市江宁区政府行政补偿案中,法院认为,尽管被诉补偿决定未明确拟安置房屋的具体位置、面积和价格等信息,存在瑕疵,但江宁区政府于庭审中告知了上述信息,二审法院已予以指正。在该案中,区政府于庭审环节告知拟安置房屋的信息,仍可实现保障被征收人知情权的目的,故属“有意义”的补正。反之,若法律规定在行政行为作出前须履行一定程序,且事后补正无法实现上述程序的特殊保护目的,或行政程序的结果已被执行,则补正是无意义的。另外,“实施补正”的前提是相关程序瑕疵属可补正的范围。例如,我国地方性行政程序立法规定的“未说明理由且事后补充说明”“未载明决定作出日期”等。而有些情形显然不属于可补正的范围。例如,程序性权利受损的情形将构成比“程序轻微违法”更严重的程序问题,程序轻微违法但影响实体权利的情形将产生比“确认违法”更严重的撤销后果,这两种情形均不可被补正。将“行政主体自行实施有意义的补正”作为指正的适用条件之一,是考虑到客观上瑕疵已被补正且主观上行政主体的过错被降至最低,行政诉讼监督行政机关依法行使职权之立法目的也已实现,故才运用比确认违法还要轻微的指正来从轻发落。
在判断行政主体是否“自行实施有意义的补正”时,还应注意以下问题。其一,针对步骤瑕疵的补正措施不必与遗漏的步骤一致,二者具备同等功能即可。例如,法院在李奥冰诉济南市政府行政征收案中认为,“对于济南市政府未组织由被征收人和公众代表参加的听证会听取意见,原审判决已经予以指正……虽然济南市政府未组织听证会不当,但上述行政程序问题已经由事前公开听取意见和事后多数被拆迁户签订安置补偿协议等系列行为得到了补正,不再构成行政程序违法”。该案中的公开听取意见就具备与听证会同等的功能。其二,补正措施不限于由被诉行为的作出主体完成,由后者的下级机关完成亦可。例如,法院在郑军有诉铅山县政府等行政登记案中认为,铅山县政府在作出被诉撤销决定后,将该决定交铅山县林业局,由后者负责向当事人送达并告知救济途径,尽管该决定“未直接听取权利人陈述、申辩,也未直接送达并交待相关救济权利……但该程序瑕疵已经通过铅山县林业局及有关乡级人民政府告知行为等得到补正”,原审法院已对此程序问题予以指正。其三,补正措施不包括行政主体在自行撤销被诉行为后,依合法、适当的程序重新作出行政行为。根据《行政诉讼法》第74条第2款第2项,针对被告自行撤销的原行政行为,原告仍可要求确认该行为违法。此时,原行政行为的违法性并不因行政主体重作新行为而得到治愈。例如,在卢建达诉兴宁市政府等行政补偿案中,兴宁市政府在诉讼过程中以被诉补偿决定“存在程序缺失问题”为由而自行撤销该决定,并表示其“将在补正完善程序后重新作出房屋征收补偿决定”,但当事人没有撤诉,法院遂判决确认原补偿决定违法。
分析至此,指正的适用条件可被归纳如下:第一步判断实质条件,即所针对的程序瑕疵在观念上须比“程序轻微违法”更轻微,但鉴于操作层面上的“轻微”与“更轻微”之分界线无法被划定,故达到“程序轻微违法”的程度——不损害程序性权利——便可暂时视为满足条件,又因指正面向的是不违法之情形,故须作下一步判断。第二步判断程序条件,即行政主体必须自行实施了有意义的补正,此举将使被诉行为“不违法”,从而在逻辑上满足指正的适用前提。若仅满足第一步,则根据《行政诉讼法》第74条第1款第2项并基于该项中的“原告权利”被限缩解释为实体权利之立场,应以影响/不影响原告的实体权利为标准,分别判决撤销/确认违法;若两步皆满足,则予以指正并判决驳回诉讼请求。反观当下最高院对行政行为程序瑕疵予以指正以及认可原审法院对程序瑕疵予以指正做法的行政裁定书就会发现:尽管不少法院在适用指正时都注重对实质条件进行审查,但对程序条件把关不严的问题仍十分突出。未来在判断得出个案中的“程序瑕疵”不损害程序性权利后,法院应着重审查行政主体是否自行实施了有意义的补正,仅当答案为肯定时,才能适用指正。
四、结语
对行政行为瑕疵予以指正并驳回诉讼请求之举,频繁见于我国的行政裁判文书,但此举并无实定法依据。指正仅出现在裁判理由中,是一种契合于纠纷解决目的的理由说明方式,并依附于驳回诉讼请求判决。在司法实践中,指正不仅被适用于行政行为的程序瑕疵与实体瑕疵,还面向行政行为“违反法定程序”“程序轻微违法”、行政主体“无正当理由逾期不予答复”等依法不应适用驳回诉讼请求判决的情形,甚至触及诉讼请求外的瑕疵、行政行为的显然错误。基于对行政效率、诉讼经济的考虑,法官对违反程序的行政行为往往表现出较高的宽容度,这为行政行为程序瑕疵的指正提供了正当性基础。但可指正的程序瑕疵范围仍应被限于轻微的程序不当。指正可超越诉讼请求,但不应适用于行政行为的实体瑕疵、显然错误与行政不作为。指正的适用条件应包含实质与程序两个方面。在判断实质条件时,须结合《行政诉讼法解释》第96条来界定“程序轻微违法”,并以“程序轻微违法”作为可指正的程序瑕疵不可逾越之上限。当满足实质条件后,再对程序条件进行判断。此时,须视行政主体是否自行实施了有意义的补正,由此决定是否对程序瑕疵予以指正。 |